“一针治愈”的基因疗法带给了遗传性疾病和获得性疾病一针治愈的希望,在基因治疗领域,重组腺相关病毒(rAAV)因其低致病性、对宿主免疫原性弱、长期稳定表达以及广泛的细胞和组织亲嗜性等优点,被视为最有前途的基因治疗载体。
迄今为止,全球已获批上市的AAV基因疗法共有8款,国内有44款AAV基因药物IND申报获批,4款进入临床三期。
尽管腺相关病毒作为基因治疗的重要载体,已显现出巨大前景,但是AAV的产业化生产仍面临着诸多痛点,尤其在下游纯化工艺中,如产品纯度、不完整和空衣壳的去除、可放大性上都面临着一系列挑战。
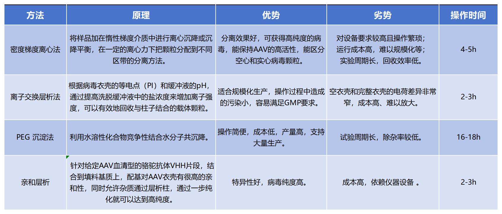
表1:各种纯化方法比较

AAV纯化解决方案
传统的AAV病毒颗粒纯化方法通常采用碘克沙醇密度梯度离心,这种方法操作繁琐,耗时长且回收率低。为了更好地解决以上问题,我们采用磁珠技术开发出了AAV磁珠纯化产品,它适用于多种血清型,操作简单、快速且纯化率高,并且纯化所得的病毒颗粒可直接用于下游实验。
产品特点
1
应用范围广:适用于多种血清型(已针对8和9血清型进行了验证);
2
操作简便:无需进行超离心等繁琐操作,对仪器设备要求低;
3
实验周期短:整个纯化过程仅需1个小时即可搞定;
4
磁珠载量大:亲和磁珠结合载量可达3-5E+11vg/mg;
实验数据
丨纯化后的AAV纯度测定
纯化后样本纯度测定,SDS-PAGE能够确认到以AAV衣壳蛋白 VP1、VP2和VP3 为主的电泳条带。

AAV电泳图
丨纯化后 AAV 病毒的感染力评价
纯化后的AAV9-GFP病毒做梯度稀释后,感染293T细胞,结果显示病毒活性不受影响。

纯化后的AAV9病毒做梯度稀释后侵染293T细胞的荧光效果图
官方公众号
官方视频号